一、公司介绍
广东新禾道信息科技有限公司是一家专业从事地理信息技术研发和技术服务的企业,公司集应用软件系统研发、系统集成、数据建库、测绘工程、硬软件产品销售等服务于一体,致力于智慧城市信息化建设。
公司总部位于广州,在武汉和全国各地设有多家分公司和办事处,是广东省认定的高新技术企业和软件企业,拥有近百项软件著作权登记证书和多项国家发明专利,是广东省档案登记备案企业,并具备数十项技术服务资质,在房产、国土、测绘、旅游、规划等智慧城市领域拥有广泛的成功业务案例,为不同用户提供从方案论证、软件开发、数据处理、系统集成、技术培训到系统运维等全面的信息化解决方案,是国内地理信息领域的知名企业。
公司技术力量雄厚,拥有大批长期致力于地理信息建设的专业人才,并与计算机、GIS、测绘相关专业的部分知名高校建立广泛的校企合作,公司注意“发现人才、培养人才、尊重人才、依靠人才”,通过不断优化人才梯队,不断取得技术进步和技术创新,从而推动公司不断发展。
公司始终坚持“诚信、专业、合作、共赢”的基本经营理念,通过聚焦客户价值,持续为客户提供更加优质的服务,与客户共同成长,最终实现“客户满意、公司发展、员工幸福”的目标。
衷心希望与各界朋友携手合作,共创美好未来。
如想了解更多信息可进入公司网址和关注公司微信公众号:
公司网址:http://www.xhdgis.com
【我们的经营理念】
企业经营定位:立足地信产业,服务智慧城市
企业经营理念:诚信、专业、合作、共赢
团队:责任、担当、协作、共赢
员工:敬业与责任担当是职场立足的根本
企业发展的基础:客户价值、员工幸福
企业发展的动力:持续创新
企业发展的目标:做中国优秀的地理信息企业
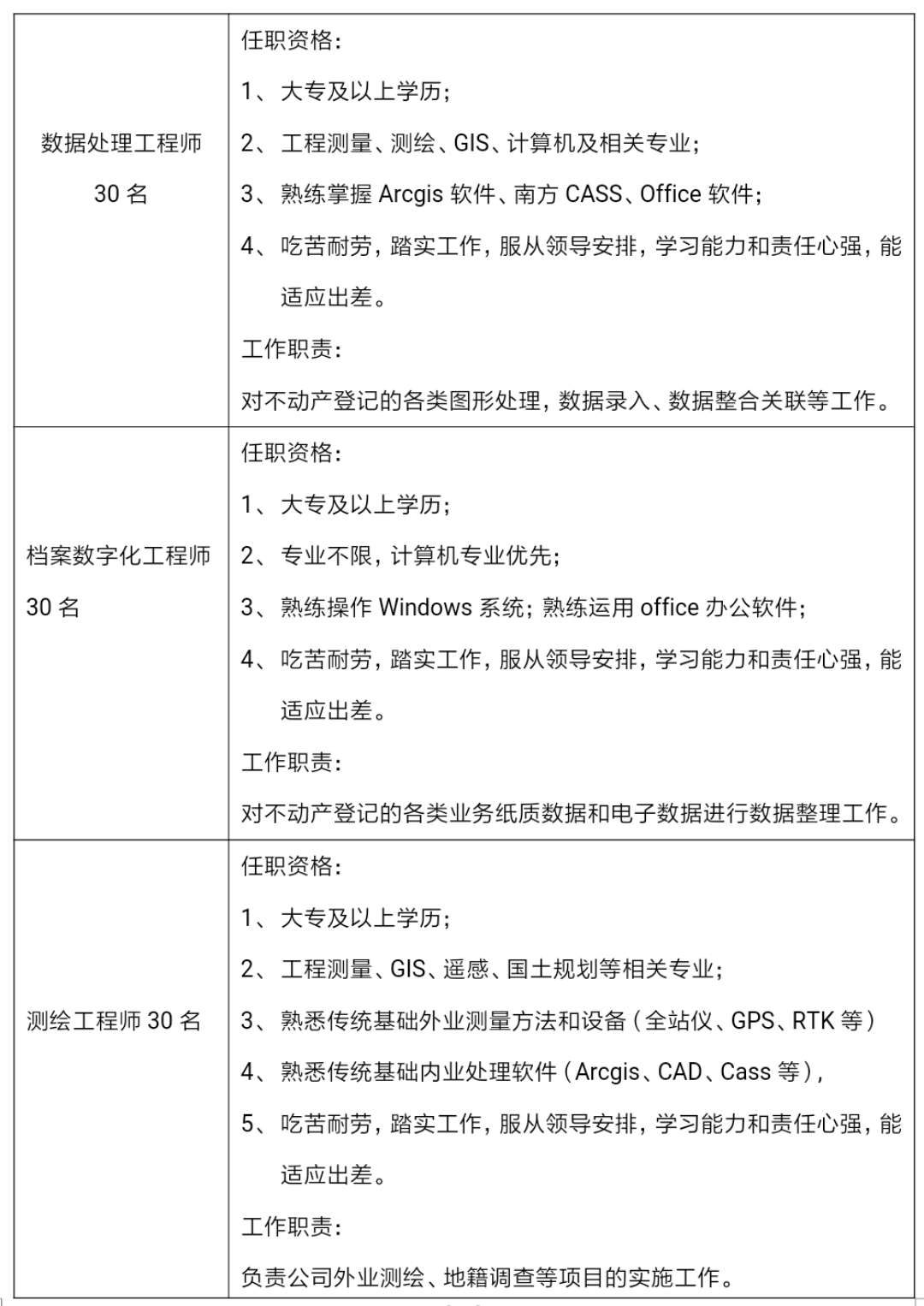
二、招聘计划


三、薪酬福利(正式员工)
1实习生福利
(1)公司统一提供住宿
(2)公司统一购买商业保险
(3)实习期间表现优秀的同学可作为一名正式员工加入到公司,享受正式员工福利
2、正式员工福利
(1)工作时间:8小时工作制,双休。
(2)假期:按国家规定执行,享受法定假期、带薪年假、带薪病假、婚假、产假等。
(3)社保:按国家规定为员工购买五险一金及商业险。
(4)员工关怀:过节礼品、生日礼物、结婚礼物等,公司内部冰箱、微波炉、功夫茶具等齐全,为员工营造良好的工作空间。
(5)活动:年度旅游,公司设青年俱乐部,不定期组织聚餐、爬山、跑步、篮球、羽毛球等团体活动。
(6)其他福利:出差餐补、年终奖金
四、单位地址及联系人
地址:广州市科学大道237号科学城总部经济区A2栋4楼
联系人:刘福文、姚莉婷
联系电话:18688907195、13556825967
请各位有兴趣的同学在11月14日上午9点之前将简历投送到邮箱:job@xhdgis.com
及3084851190@qq.com(该邮箱需编辑 姓名+投递公司+电话联系方式以便工作展开)